空气里又传来熟悉的桂子花香
湿润的绵绵细雨褪去了秋燥
平职校园将迎来一波新的青春与活力~
亲爱的新同学
祝贺你加入平职大家庭,见证六十五周年芳华平职!
亲爱的同学们,为更好服务新生,我校采用“互联网+移动端”的数字化迎新方式,让新生入学报到更便捷。2021级新生入校报到前须登录平职学院迎新系统,在完成本人账号绑定、新生数据采集之后,完成网上缴费,查看学校关于迎新的最新通知公告。新生可使用手机查看自己的班级信息和当前需要办理的入校流程各环节办理情况等。家庭困难学生可以申请绿色通道缓缴学费,快速办理入校手续。
移动端具体操作说明如下:
1、绑定账号
微信扫描《2021新生入学指南》上的二维码,关注“平职学院智慧校园”微信公众号,点击右下角“新生注册”菜单。
学生第一次进入,需要先绑定账号,输入自己的身份证号、考生号、姓名,验证通过后绑定成功。如提示未成功,请仔细核对填写的身份证号、考生号、姓名与录取信息一致,或者联系招生处(0375-2066462/0375-7023572/0375-7023573)。
绑定成功后,进入到迎新功能引导页。
2、信息采集
新生需要先完成个人信息、家庭成员信息的填报。
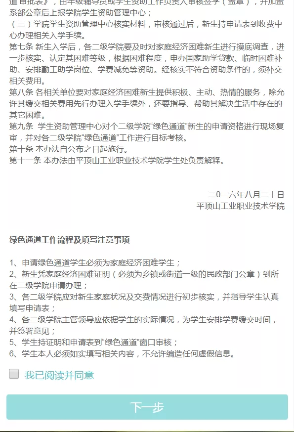
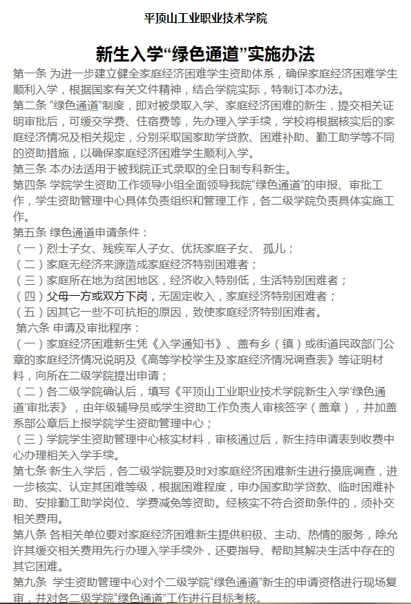
3、绿色通道申请
家庭困难学生可以申请绿色通道缓缴学费和住宿费,办理快速入校手续。
认真阅读《新生绿色通道实施办法》后,选取“我已阅读并同意”,点击下一步进入到信息填写页面。
选择家庭困难类型、填写申请原因,选择缴费措施、填写贷款金额、家庭电话、家庭收入来源、家庭收入、家庭地址,上传佐证材料。点击确定,完成申请。等待审批后完成缴费。
4、网上缴费
返回至“平职学院智慧校园”微信公众号主页面,点击右下角的“学生缴费”菜单,点击两次“继续访问”,然后请点击右上角“... ”,选择在浏览器打开,进入“校园统一支付平台”。


登录用户名为学号,初始登录密码为身份证号后6位(末尾字母大写)。登录之后请先修改密码,核对个人信息,确认无误后缴费。如缴费失败,请先查询银行是否已扣款,如已扣款系统会在1~2个工作日处理该订单,切勿重复交费。
注:办理助学贷款的新生,需要入校后到学校结算中心缴费处,通过支付宝、微信或现场刷卡等方式缴纳教材费和体检费。
5、入校办理
新生入校前,可以使用手机登录“平职学院智慧校园”微信公众号,在新生入学界面可查看入学流程办理情况。
其中,在个人信息中可查看自己学号、班级等信息。
信息多跑路,学生少跑腿,
数字迎新系统让新生入学报到更便捷。
万事俱备
拭目以待
丹桂香飘
只等你来
预祝各位2021级新同学入学报到一切顺利!平顶山工业职业技术学院等你来!